Skip to main content
Close
Search within:
Global
ohio.edu
Faculty & Staff
Info for...
Info for:
Future Students
Parents/Families
Alumni/Friends
Current Students
Faculty/Staff
Quick Links
Log In
Catmail
Canvas
MyOHIO Student Center
Library Account
Locations
Visit Athens Campus
Regional Campuses
OHIO Online
Connect
Faculty/Staff Directory
Contact Us
Apply
Give
Search
Search
Menu
Office of Global Affairs
About
What We Do
Meet OGA Staff
Programs, Initiatives, and Events
Programs
Inbound Student Exchange
Global Travel Fund
OHIO - GSG Partnership Support Program
Koshal Lecture Series
Athens Global Education Network (AGEN)
Initiatives
Sponsored Students
OHIO Global Network Fellow
Events
International Education Week
Global Workforce Convening
GRASAG-USA
Resources
Speaker Request
Funding Request
Delegation Request
Faculty Global Engagement Database
International Alumni
Traveling to Cuba
International Flag Request Form
Awards for Excellence in Global Engagement
Language Learning Resources
Global Partnerships
International Agreements
International Partnership Framework
Forms and Templates
Strategic Partners
Chubu University Programs
Leipzig University
Malaysia
Tun Abdul Razak Chair
Visitors
How to Visit Ohio University
Helpful Links
Info for...
Info for:
Future Students
Parents/Families
Alumni/Friends
Current Students
Faculty/Staff
Quick Links
Log In
Catmail
Canvas
MyOHIO Student Center
Library Account
Locations
Visit Athens Campus
Regional Campuses
OHIO Online
Connect
Faculty/Staff Directory
Contact Us
Apply
Give
Search
Navigate OHIO
About OHIO
Admission
Athletics
Academics
Life at OHIO
Connect With Us
Global Affairs and International Studies
56 E. Union St.
Athens, OH 45701
Directions
globalaffairs@ohio.edu
740.593.1840
Breadcrumb
OHIO
Office of Global Affairs
International Partnership Framework
Procedure Flowcharts
Procedure Flowcharts
Global Cooperation Agreement Proposal
(GCAP)
Memorandum of Understanding
(MOU)
Activity Agreement
(AA)
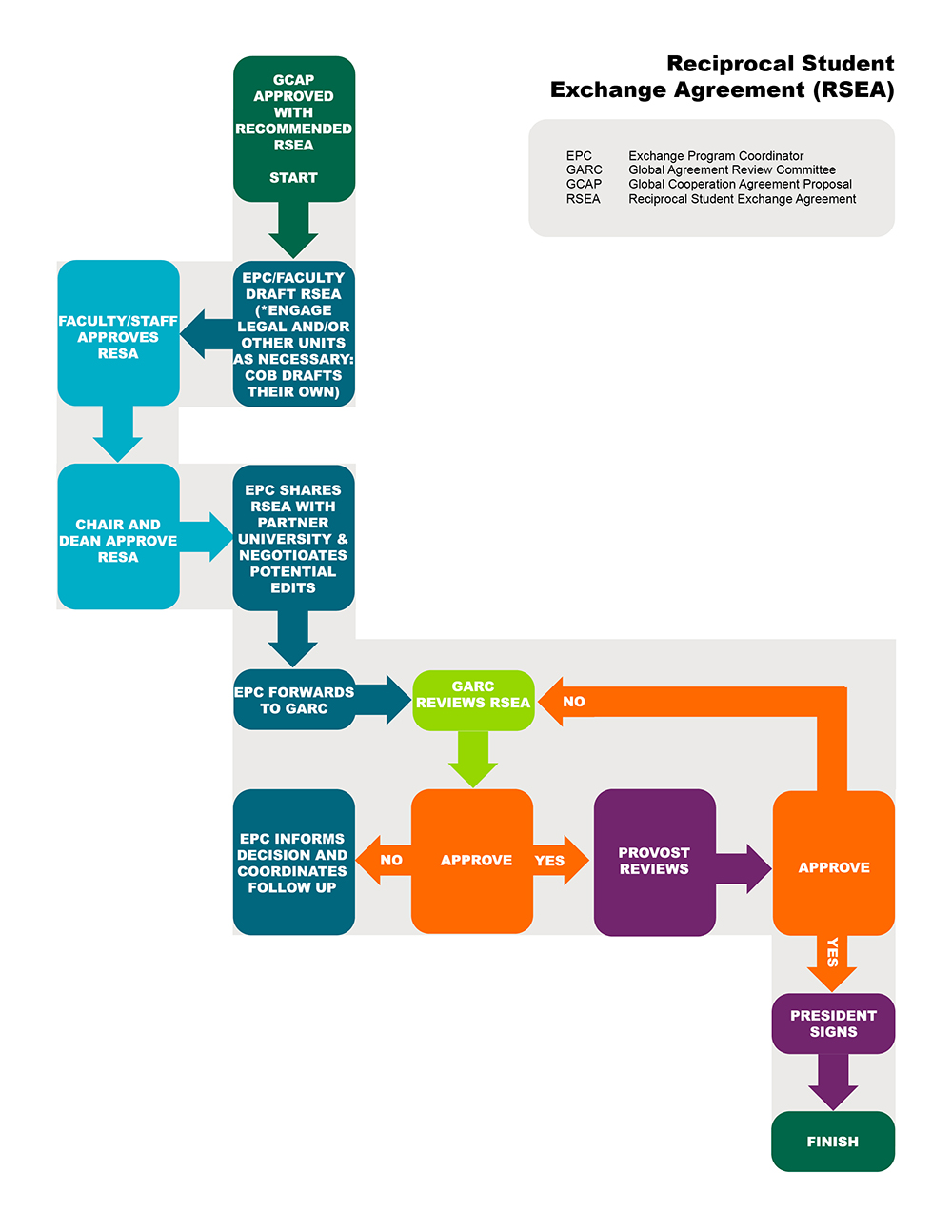
Reciprocal Student Exchange Agreement
(RSEA)
Dual/Double/Joint Degree Agreement
(DDA)